化学の計算って難しそう?でも実は、**モル(mol)**という単位を理解すれば、目に見えない原子や分子の世界と、実際に測れる質量や体積を簡単につなげることができるんだ。化学反応の量的計算は、たった3つのステップで解けるようになる!
Registruj se da vidiš sadržajBesplatno je!
Pristup svim dokumentima
Poboljšaj svoje ocene
Pridruži se milionima učenika
Knowunity AI
Predmeti
Triangle Congruence and Similarity Theorems
Triangle Properties and Classification
Linear Equations and Graphs
Geometric Angle Relationships
Trigonometric Functions and Identities
Equation Solving Techniques
Circle Geometry Fundamentals
Division Operations and Methods
Basic Differentiation Rules
Exponent and Logarithm Properties
Prikaži sve teme
Human Organ Systems
Reproductive Cell Cycles
Biological Sciences Subdisciplines
Cellular Energy Metabolism
Autotrophic Energy Processes
Inheritance Patterns and Principles
Biomolecular Structure and Organization
Cell Cycle and Division Mechanics
Cellular Organization and Development
Biological Structural Organization
Prikaži sve teme
Chemical Sciences and Applications
Atomic Structure and Composition
Molecular Electron Structure Representation
Atomic Electron Behavior
Matter Properties and Water
Mole Concept and Calculations
Gas Laws and Behavior
Periodic Table Organization
Chemical Thermodynamics Fundamentals
Chemical Bond Types and Properties
Prikaži sve teme
European Renaissance and Enlightenment
European Cultural Movements 800-1920
American Revolution Era 1763-1797
American Civil War 1861-1865
Global Imperial Systems
Mongol and Chinese Dynasties
U.S. Presidents and World Leaders
Historical Sources and Documentation
World Wars Era and Impact
World Religious Systems
Prikaži sve teme
Classic and Contemporary Novels
Literary Character Analysis
Rhetorical Theory and Practice
Classic Literary Narratives
Reading Analysis and Interpretation
Narrative Structure and Techniques
English Language Components
Influential English-Language Authors
Basic Sentence Structure
Narrative Voice and Perspective
Prikaži sve teme
62
•
Ažurirano May 13, 2026
•
化学の計算って難しそう?でも実は、**モル(mol)**という単位を理解すれば、目に見えない原子や分子の世界と、実際に測れる質量や体積を簡単につなげることができるんだ。化学反応の量的計算は、たった3つのステップで解けるようになる!







原子や分子は超小さいから、一つずつ数えたり重さを測ったりするのは無理だよね。そこで登場するのが**モル(mol)**という単位!これを使えば、見えない原子の世界と実際の実験をつなげられる。
アボガドロ定数(6.02×10²³個/mol)がキーポイント。どんな粒子でも1mol集まると、必ずこの数になる。水分子でも塩の粒でも同じ!
**物質量(mol)**は「粒子の個数÷アボガドロ定数」で計算できる。これが化学計算の基本単位になるから、しっかり覚えよう。
💡 覚えておこう: 1mol = 6.02×10²³個(どんな粒子でも同じ!)

原子量・分子量・式量は全部「相対的な重さ」を表していて、単位はない。でもモル質量は「g/mol」の単位がついて、実際の計算で使える形になる。
計算のコツは、原子量に「g/mol」をつけるとモル質量になることを覚えること!
💡 計算のコツ: 原子量18 → モル質量18g/mol(数値は同じ!)

**物質量(mol)**を中心にして、質量・粒子数・気体の体積が全部つながっている。この関係を覚えれば、どんな変換でもできるようになる。
3つの重要な公式:
特に気体の22.4L/molは標準状態(0℃、1気圧)でしか使えないから注意!液体や固体には絶対に使っちゃダメ。
💡 注意: 22.4L/molは標準状態の気体だけ!他の条件では使えない

化学反応式の係数って、実はすごく重要!この係数の比 = 物質量(mol)の比になるんだ。質量の比じゃないから間違えないで。
例:CH₄ + 2O₂ → CO₂ + 2H₂O 係数の比 1:2:1:2 = mol比 1:2:1:2
つまり、1molのメタンが反応すると、2molの酸素が必要で、1molの二酸化炭素と2molの水ができる。
計算の3ステップが超重要:
💡 最重要: 係数の比 = mol比(質量比じゃない!)

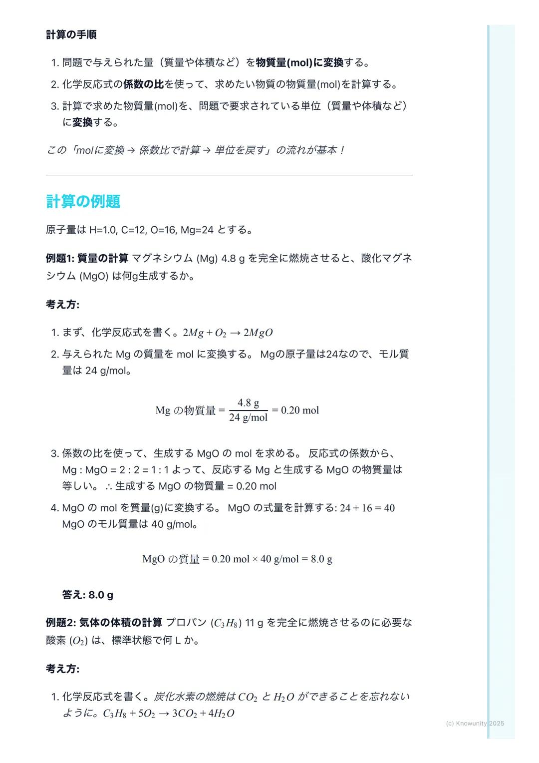
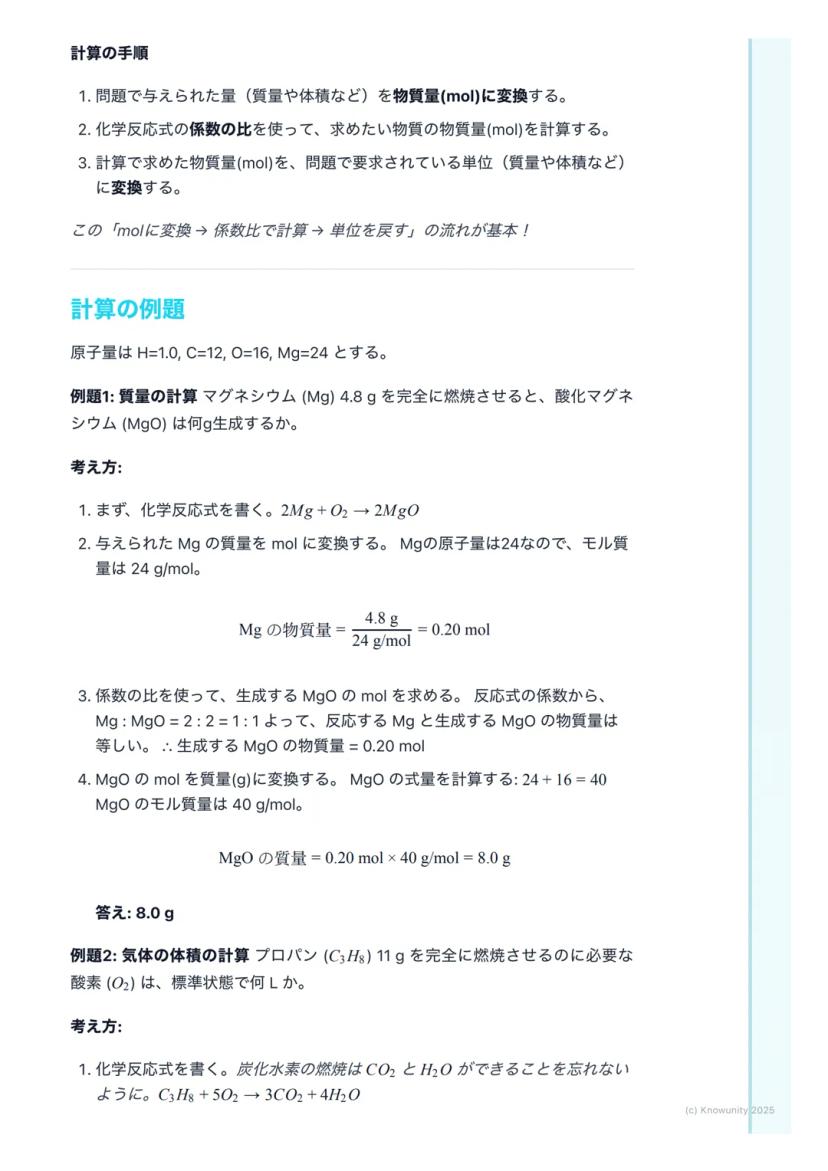
例題1: Mg 4.8gを燃焼させると、MgOは何g生成する?
ステップ1: Mgをmolに変換 → 4.8g ÷ 24g/mol = 0.20mol ステップ2: 反応式 2Mg + O₂ → 2MgO から、Mg:MgO = 1:1 ステップ3: MgOの質量 → 0.20mol × 40g/mol = 8.0g
例題2: C₃H₈ 11gを燃焼させるのに必要なO₂の体積(標準状態)は?
ステップ1: C₃H₈をmolに変換 → 11g ÷ 44g/mol = 0.25mol ステップ2: 反応式から C₃H₈:O₂ = 1:5 → O₂は 0.25mol × 5 = 1.25mol ステップ3: 体積に変換 → 1.25mol × 22.4L/mol = 28L
💡 計算のコツ: 単位を必ず書いて、3ステップを確実に実行!

テストでよくあるミス:
覚えておくべき原子量:H=1, C=12, N=14, O=16, Na=23, S=32, Cl=35.5, Ca=40
要点整理:
💡 合格への道: この3ステップを問題集でたくさん練習すれば必ずできる!
Naš AI Companion je AI alat fokusiran na učenike koji nudi više od samih odgovora. Napravljen na milionima Knowunity resursa, pruža relevantne informacije, personalizovane planove učenja, kvizove i sadržaj direktno u chatu, prilagođavajući se tvom individualnom putu učenja.
Možeš preuzeti aplikaciju sa Google Play Store-a i Apple App Store-a.
Tako je! Uživaj u besplatnom pristupu sadržaju za učenje, povezuj se sa drugim učenicima i dobijaj trenutnu pomoć – sve na dohvat ruke.
App Store
Google Play
Aplikacija je super laka za korišćenje i odlično dizajnirana. Našao sam sve što mi je trebalo i dosta sam naučio iz prezentacija! Definitivno ću koristiti aplikaciju za školski zadatak! A naravno, pomaže i kao inspiracija.
Stefan S
iOS korisnik
Ova aplikacija je stvarno odlična. Tu je toliko beleški za učenje i pomoći [...]. Na primer, problem mi je francuski, a aplikacija ima toliko opcija za pomoć. Zahvaljujući ovoj aplikaciji, poboljšao sam francuski. Preporučio bih je svima.
Samantha Klich
Android korisnik
Vau, stvarno sam oduševljena. Probala sam aplikaciju jer sam je videla u reklamama mnogo puta i bila sam potpuno šokirana. Ova aplikacija je POMOĆ koju želiš za školu i pre svega, nudi toliko stvari, kao što su vežbe i sažeci, što mi je lično bilo VEOMA korisno.
Ana
iOS korisnik
Najbolja aplikacija na svetu! nema reči jer je previše dobra
Thomas R
iOS korisnik
Jednostavno neverovatno. Omogućava mi da ponavljam 10x bolje, ova aplikacija je definitivno 10/10. Toplo je preporučujem svima. Mogu da gledam i tražim beleške. Mogu da ih sačuvam u folder predmeta. Mogu da ponavljam kad god se vratim. Ako nisi probao ovu aplikaciju, stvarno propuštaš.
Basil
Android korisnik
Ova aplikacija me je učinila mnogo sigurnijim u pripremi za ispit, ne samo povećanjem samopouzdanja kroz funkcije koje ti omogućavaju da se povezuješ sa drugima i osetiš se manje usamljeno, već i kroz to što je sama aplikacija fokusirana na to da se osetiš bolje. Laka je za navigaciju, zabavna za korišćenje i korisna svima koji se muče na bilo koji način.
David K
iOS korisnik
Aplikacija je prosto odlična! Samo treba da ukucam temu u pretragu i odmah dobijem odgovor. Ne moram da gledam 10 YouTube videa da razumem nešto, tako da štedim vreme. Preporučujem!
Sudenaz Ocak
Android korisnik
U školi sam bio stvarno loš iz matematike, ali zahvaljujući ovoj aplikaciji, sada mi bolje ide. Toliko sam zahvalan što ste napravili ovu aplikaciju.
Greenlight Bonnie
Android korisnik
vrlo pouzdana aplikacija za pomoć i razvoj tvojih ideja iz matematike, engleskog i drugih povezanih tema u radu. molim te koristi ovu aplikaciju ako se mučiš u određenim oblastima, ova aplikacija je ključna za to. voleo bih da sam ranije napisao recenziju. i takođe je besplatna tako da ne brini zbog toga.
Rohan U
Android korisnik
Znam da mnoge aplikacije koriste lažne naloge za povećanje recenzija ali ova aplikacija zaslužuje sve. Prvobitno sam imao 4 na ispitima iz engleskog a ovaj put sam dobio ocenu 7. Nisam ni znao za ovu aplikaciju tri dana pre ispita i pomogla mi je MNOGO. Molim te stvarno mi veruj i koristi je jer sam siguran da ćeš i ti videti napredak.
Xander S
iOS korisnik
KVIZOVI I KARTICE SU TAKO KORISNI I OBOŽAVAM Knowunity AI. TAKOĐE JE BUKVALNO KAO CHATGPT ALI PAMETNIJI!! POMOGAO MI JE I SA PROBLEMIMA SA MASKAROM!! KAO I SA MOJIM PRAVIM PREDMETIMA! NARAVNO 😍😁😲🤑💗✨🎀😮
Elisha
iOS korisnik
Ova aplikacija je stvarno najbolja. Ponavljanje mi je tako dosadno ali ova aplikacija čini tako lakim da organizuješ sve i onda možeš pitati besplatni AI da te testira tako dobro i lako možeš otpremiti svoje stvari. toplo preporučujem kao neko ko sada polaže probne ispite
Paul T
iOS korisnik
Aplikacija je super laka za korišćenje i odlično dizajnirana. Našao sam sve što mi je trebalo i dosta sam naučio iz prezentacija! Definitivno ću koristiti aplikaciju za školski zadatak! A naravno, pomaže i kao inspiracija.
Stefan S
iOS korisnik
Ova aplikacija je stvarno odlična. Tu je toliko beleški za učenje i pomoći [...]. Na primer, problem mi je francuski, a aplikacija ima toliko opcija za pomoć. Zahvaljujući ovoj aplikaciji, poboljšao sam francuski. Preporučio bih je svima.
Samantha Klich
Android korisnik
Vau, stvarno sam oduševljena. Probala sam aplikaciju jer sam je videla u reklamama mnogo puta i bila sam potpuno šokirana. Ova aplikacija je POMOĆ koju želiš za školu i pre svega, nudi toliko stvari, kao što su vežbe i sažeci, što mi je lično bilo VEOMA korisno.
Ana
iOS korisnik
Najbolja aplikacija na svetu! nema reči jer je previše dobra
Thomas R
iOS korisnik
Jednostavno neverovatno. Omogućava mi da ponavljam 10x bolje, ova aplikacija je definitivno 10/10. Toplo je preporučujem svima. Mogu da gledam i tražim beleške. Mogu da ih sačuvam u folder predmeta. Mogu da ponavljam kad god se vratim. Ako nisi probao ovu aplikaciju, stvarno propuštaš.
Basil
Android korisnik
Ova aplikacija me je učinila mnogo sigurnijim u pripremi za ispit, ne samo povećanjem samopouzdanja kroz funkcije koje ti omogućavaju da se povezuješ sa drugima i osetiš se manje usamljeno, već i kroz to što je sama aplikacija fokusirana na to da se osetiš bolje. Laka je za navigaciju, zabavna za korišćenje i korisna svima koji se muče na bilo koji način.
David K
iOS korisnik
Aplikacija je prosto odlična! Samo treba da ukucam temu u pretragu i odmah dobijem odgovor. Ne moram da gledam 10 YouTube videa da razumem nešto, tako da štedim vreme. Preporučujem!
Sudenaz Ocak
Android korisnik
U školi sam bio stvarno loš iz matematike, ali zahvaljujući ovoj aplikaciji, sada mi bolje ide. Toliko sam zahvalan što ste napravili ovu aplikaciju.
Greenlight Bonnie
Android korisnik
vrlo pouzdana aplikacija za pomoć i razvoj tvojih ideja iz matematike, engleskog i drugih povezanih tema u radu. molim te koristi ovu aplikaciju ako se mučiš u određenim oblastima, ova aplikacija je ključna za to. voleo bih da sam ranije napisao recenziju. i takođe je besplatna tako da ne brini zbog toga.
Rohan U
Android korisnik
Znam da mnoge aplikacije koriste lažne naloge za povećanje recenzija ali ova aplikacija zaslužuje sve. Prvobitno sam imao 4 na ispitima iz engleskog a ovaj put sam dobio ocenu 7. Nisam ni znao za ovu aplikaciju tri dana pre ispita i pomogla mi je MNOGO. Molim te stvarno mi veruj i koristi je jer sam siguran da ćeš i ti videti napredak.
Xander S
iOS korisnik
KVIZOVI I KARTICE SU TAKO KORISNI I OBOŽAVAM Knowunity AI. TAKOĐE JE BUKVALNO KAO CHATGPT ALI PAMETNIJI!! POMOGAO MI JE I SA PROBLEMIMA SA MASKAROM!! KAO I SA MOJIM PRAVIM PREDMETIMA! NARAVNO 😍😁😲🤑💗✨🎀😮
Elisha
iOS korisnik
Ova aplikacija je stvarno najbolja. Ponavljanje mi je tako dosadno ali ova aplikacija čini tako lakim da organizuješ sve i onda možeš pitati besplatni AI da te testira tako dobro i lako možeš otpremiti svoje stvari. toplo preporučujem kao neko ko sada polaže probne ispite
Paul T
iOS korisnik
化学の計算って難しそう?でも実は、**モル(mol)**という単位を理解すれば、目に見えない原子や分子の世界と、実際に測れる質量や体積を簡単につなげることができるんだ。化学反応の量的計算は、たった3つのステップで解けるようになる!

Pristup svim dokumentima
Poboljšaj svoje ocene
Pridruži se milionima učenika
原子や分子は超小さいから、一つずつ数えたり重さを測ったりするのは無理だよね。そこで登場するのが**モル(mol)**という単位!これを使えば、見えない原子の世界と実際の実験をつなげられる。
アボガドロ定数(6.02×10²³個/mol)がキーポイント。どんな粒子でも1mol集まると、必ずこの数になる。水分子でも塩の粒でも同じ!
**物質量(mol)**は「粒子の個数÷アボガドロ定数」で計算できる。これが化学計算の基本単位になるから、しっかり覚えよう。
💡 覚えておこう: 1mol = 6.02×10²³個(どんな粒子でも同じ!)

Pristup svim dokumentima
Poboljšaj svoje ocene
Pridruži se milionima učenika
原子量・分子量・式量は全部「相対的な重さ」を表していて、単位はない。でもモル質量は「g/mol」の単位がついて、実際の計算で使える形になる。
計算のコツは、原子量に「g/mol」をつけるとモル質量になることを覚えること!
💡 計算のコツ: 原子量18 → モル質量18g/mol(数値は同じ!)

Pristup svim dokumentima
Poboljšaj svoje ocene
Pridruži se milionima učenika
**物質量(mol)**を中心にして、質量・粒子数・気体の体積が全部つながっている。この関係を覚えれば、どんな変換でもできるようになる。
3つの重要な公式:
特に気体の22.4L/molは標準状態(0℃、1気圧)でしか使えないから注意!液体や固体には絶対に使っちゃダメ。
💡 注意: 22.4L/molは標準状態の気体だけ!他の条件では使えない

Pristup svim dokumentima
Poboljšaj svoje ocene
Pridruži se milionima učenika
化学反応式の係数って、実はすごく重要!この係数の比 = 物質量(mol)の比になるんだ。質量の比じゃないから間違えないで。
例:CH₄ + 2O₂ → CO₂ + 2H₂O 係数の比 1:2:1:2 = mol比 1:2:1:2
つまり、1molのメタンが反応すると、2molの酸素が必要で、1molの二酸化炭素と2molの水ができる。
計算の3ステップが超重要:
💡 最重要: 係数の比 = mol比(質量比じゃない!)

Pristup svim dokumentima
Poboljšaj svoje ocene
Pridruži se milionima učenika
例題1: Mg 4.8gを燃焼させると、MgOは何g生成する?
ステップ1: Mgをmolに変換 → 4.8g ÷ 24g/mol = 0.20mol ステップ2: 反応式 2Mg + O₂ → 2MgO から、Mg:MgO = 1:1 ステップ3: MgOの質量 → 0.20mol × 40g/mol = 8.0g
例題2: C₃H₈ 11gを燃焼させるのに必要なO₂の体積(標準状態)は?
ステップ1: C₃H₈をmolに変換 → 11g ÷ 44g/mol = 0.25mol ステップ2: 反応式から C₃H₈:O₂ = 1:5 → O₂は 0.25mol × 5 = 1.25mol ステップ3: 体積に変換 → 1.25mol × 22.4L/mol = 28L
💡 計算のコツ: 単位を必ず書いて、3ステップを確実に実行!

Pristup svim dokumentima
Poboljšaj svoje ocene
Pridruži se milionima učenika
テストでよくあるミス:
覚えておくべき原子量:H=1, C=12, N=14, O=16, Na=23, S=32, Cl=35.5, Ca=40
要点整理:
💡 合格への道: この3ステップを問題集でたくさん練習すれば必ずできる!
Naš AI Companion je AI alat fokusiran na učenike koji nudi više od samih odgovora. Napravljen na milionima Knowunity resursa, pruža relevantne informacije, personalizovane planove učenja, kvizove i sadržaj direktno u chatu, prilagođavajući se tvom individualnom putu učenja.
Možeš preuzeti aplikaciju sa Google Play Store-a i Apple App Store-a.
Tako je! Uživaj u besplatnom pristupu sadržaju za učenje, povezuj se sa drugim učenicima i dobijaj trenutnu pomoć – sve na dohvat ruke.
2
Pametni alati NEW
Pretvori ovu belešku u: ✓ 50+ pitanja za vežbu ✓ Interaktivne kartice ✓ Ceo probni ispit ✓ Osnove za eseje
App Store
Google Play
Aplikacija je super laka za korišćenje i odlično dizajnirana. Našao sam sve što mi je trebalo i dosta sam naučio iz prezentacija! Definitivno ću koristiti aplikaciju za školski zadatak! A naravno, pomaže i kao inspiracija.
Stefan S
iOS korisnik
Ova aplikacija je stvarno odlična. Tu je toliko beleški za učenje i pomoći [...]. Na primer, problem mi je francuski, a aplikacija ima toliko opcija za pomoć. Zahvaljujući ovoj aplikaciji, poboljšao sam francuski. Preporučio bih je svima.
Samantha Klich
Android korisnik
Vau, stvarno sam oduševljena. Probala sam aplikaciju jer sam je videla u reklamama mnogo puta i bila sam potpuno šokirana. Ova aplikacija je POMOĆ koju želiš za školu i pre svega, nudi toliko stvari, kao što su vežbe i sažeci, što mi je lično bilo VEOMA korisno.
Ana
iOS korisnik
Najbolja aplikacija na svetu! nema reči jer je previše dobra
Thomas R
iOS korisnik
Jednostavno neverovatno. Omogućava mi da ponavljam 10x bolje, ova aplikacija je definitivno 10/10. Toplo je preporučujem svima. Mogu da gledam i tražim beleške. Mogu da ih sačuvam u folder predmeta. Mogu da ponavljam kad god se vratim. Ako nisi probao ovu aplikaciju, stvarno propuštaš.
Basil
Android korisnik
Ova aplikacija me je učinila mnogo sigurnijim u pripremi za ispit, ne samo povećanjem samopouzdanja kroz funkcije koje ti omogućavaju da se povezuješ sa drugima i osetiš se manje usamljeno, već i kroz to što je sama aplikacija fokusirana na to da se osetiš bolje. Laka je za navigaciju, zabavna za korišćenje i korisna svima koji se muče na bilo koji način.
David K
iOS korisnik
Aplikacija je prosto odlična! Samo treba da ukucam temu u pretragu i odmah dobijem odgovor. Ne moram da gledam 10 YouTube videa da razumem nešto, tako da štedim vreme. Preporučujem!
Sudenaz Ocak
Android korisnik
U školi sam bio stvarno loš iz matematike, ali zahvaljujući ovoj aplikaciji, sada mi bolje ide. Toliko sam zahvalan što ste napravili ovu aplikaciju.
Greenlight Bonnie
Android korisnik
vrlo pouzdana aplikacija za pomoć i razvoj tvojih ideja iz matematike, engleskog i drugih povezanih tema u radu. molim te koristi ovu aplikaciju ako se mučiš u određenim oblastima, ova aplikacija je ključna za to. voleo bih da sam ranije napisao recenziju. i takođe je besplatna tako da ne brini zbog toga.
Rohan U
Android korisnik
Znam da mnoge aplikacije koriste lažne naloge za povećanje recenzija ali ova aplikacija zaslužuje sve. Prvobitno sam imao 4 na ispitima iz engleskog a ovaj put sam dobio ocenu 7. Nisam ni znao za ovu aplikaciju tri dana pre ispita i pomogla mi je MNOGO. Molim te stvarno mi veruj i koristi je jer sam siguran da ćeš i ti videti napredak.
Xander S
iOS korisnik
KVIZOVI I KARTICE SU TAKO KORISNI I OBOŽAVAM Knowunity AI. TAKOĐE JE BUKVALNO KAO CHATGPT ALI PAMETNIJI!! POMOGAO MI JE I SA PROBLEMIMA SA MASKAROM!! KAO I SA MOJIM PRAVIM PREDMETIMA! NARAVNO 😍😁😲🤑💗✨🎀😮
Elisha
iOS korisnik
Ova aplikacija je stvarno najbolja. Ponavljanje mi je tako dosadno ali ova aplikacija čini tako lakim da organizuješ sve i onda možeš pitati besplatni AI da te testira tako dobro i lako možeš otpremiti svoje stvari. toplo preporučujem kao neko ko sada polaže probne ispite
Paul T
iOS korisnik
Aplikacija je super laka za korišćenje i odlično dizajnirana. Našao sam sve što mi je trebalo i dosta sam naučio iz prezentacija! Definitivno ću koristiti aplikaciju za školski zadatak! A naravno, pomaže i kao inspiracija.
Stefan S
iOS korisnik
Ova aplikacija je stvarno odlična. Tu je toliko beleški za učenje i pomoći [...]. Na primer, problem mi je francuski, a aplikacija ima toliko opcija za pomoć. Zahvaljujući ovoj aplikaciji, poboljšao sam francuski. Preporučio bih je svima.
Samantha Klich
Android korisnik
Vau, stvarno sam oduševljena. Probala sam aplikaciju jer sam je videla u reklamama mnogo puta i bila sam potpuno šokirana. Ova aplikacija je POMOĆ koju želiš za školu i pre svega, nudi toliko stvari, kao što su vežbe i sažeci, što mi je lično bilo VEOMA korisno.
Ana
iOS korisnik
Najbolja aplikacija na svetu! nema reči jer je previše dobra
Thomas R
iOS korisnik
Jednostavno neverovatno. Omogućava mi da ponavljam 10x bolje, ova aplikacija je definitivno 10/10. Toplo je preporučujem svima. Mogu da gledam i tražim beleške. Mogu da ih sačuvam u folder predmeta. Mogu da ponavljam kad god se vratim. Ako nisi probao ovu aplikaciju, stvarno propuštaš.
Basil
Android korisnik
Ova aplikacija me je učinila mnogo sigurnijim u pripremi za ispit, ne samo povećanjem samopouzdanja kroz funkcije koje ti omogućavaju da se povezuješ sa drugima i osetiš se manje usamljeno, već i kroz to što je sama aplikacija fokusirana na to da se osetiš bolje. Laka je za navigaciju, zabavna za korišćenje i korisna svima koji se muče na bilo koji način.
David K
iOS korisnik
Aplikacija je prosto odlična! Samo treba da ukucam temu u pretragu i odmah dobijem odgovor. Ne moram da gledam 10 YouTube videa da razumem nešto, tako da štedim vreme. Preporučujem!
Sudenaz Ocak
Android korisnik
U školi sam bio stvarno loš iz matematike, ali zahvaljujući ovoj aplikaciji, sada mi bolje ide. Toliko sam zahvalan što ste napravili ovu aplikaciju.
Greenlight Bonnie
Android korisnik
vrlo pouzdana aplikacija za pomoć i razvoj tvojih ideja iz matematike, engleskog i drugih povezanih tema u radu. molim te koristi ovu aplikaciju ako se mučiš u određenim oblastima, ova aplikacija je ključna za to. voleo bih da sam ranije napisao recenziju. i takođe je besplatna tako da ne brini zbog toga.
Rohan U
Android korisnik
Znam da mnoge aplikacije koriste lažne naloge za povećanje recenzija ali ova aplikacija zaslužuje sve. Prvobitno sam imao 4 na ispitima iz engleskog a ovaj put sam dobio ocenu 7. Nisam ni znao za ovu aplikaciju tri dana pre ispita i pomogla mi je MNOGO. Molim te stvarno mi veruj i koristi je jer sam siguran da ćeš i ti videti napredak.
Xander S
iOS korisnik
KVIZOVI I KARTICE SU TAKO KORISNI I OBOŽAVAM Knowunity AI. TAKOĐE JE BUKVALNO KAO CHATGPT ALI PAMETNIJI!! POMOGAO MI JE I SA PROBLEMIMA SA MASKAROM!! KAO I SA MOJIM PRAVIM PREDMETIMA! NARAVNO 😍😁😲🤑💗✨🎀😮
Elisha
iOS korisnik
Ova aplikacija je stvarno najbolja. Ponavljanje mi je tako dosadno ali ova aplikacija čini tako lakim da organizuješ sve i onda možeš pitati besplatni AI da te testira tako dobro i lako možeš otpremiti svoje stvari. toplo preporučujem kao neko ko sada polaže probne ispite
Paul T
iOS korisnik