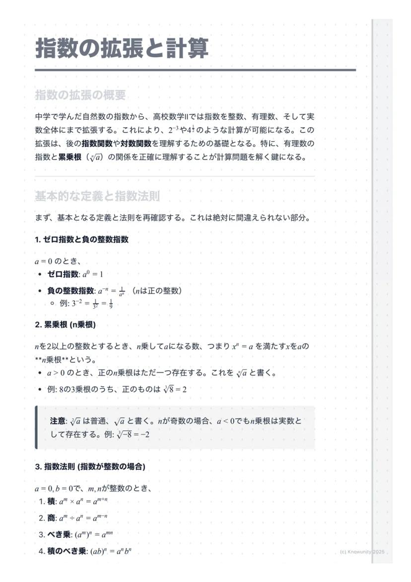
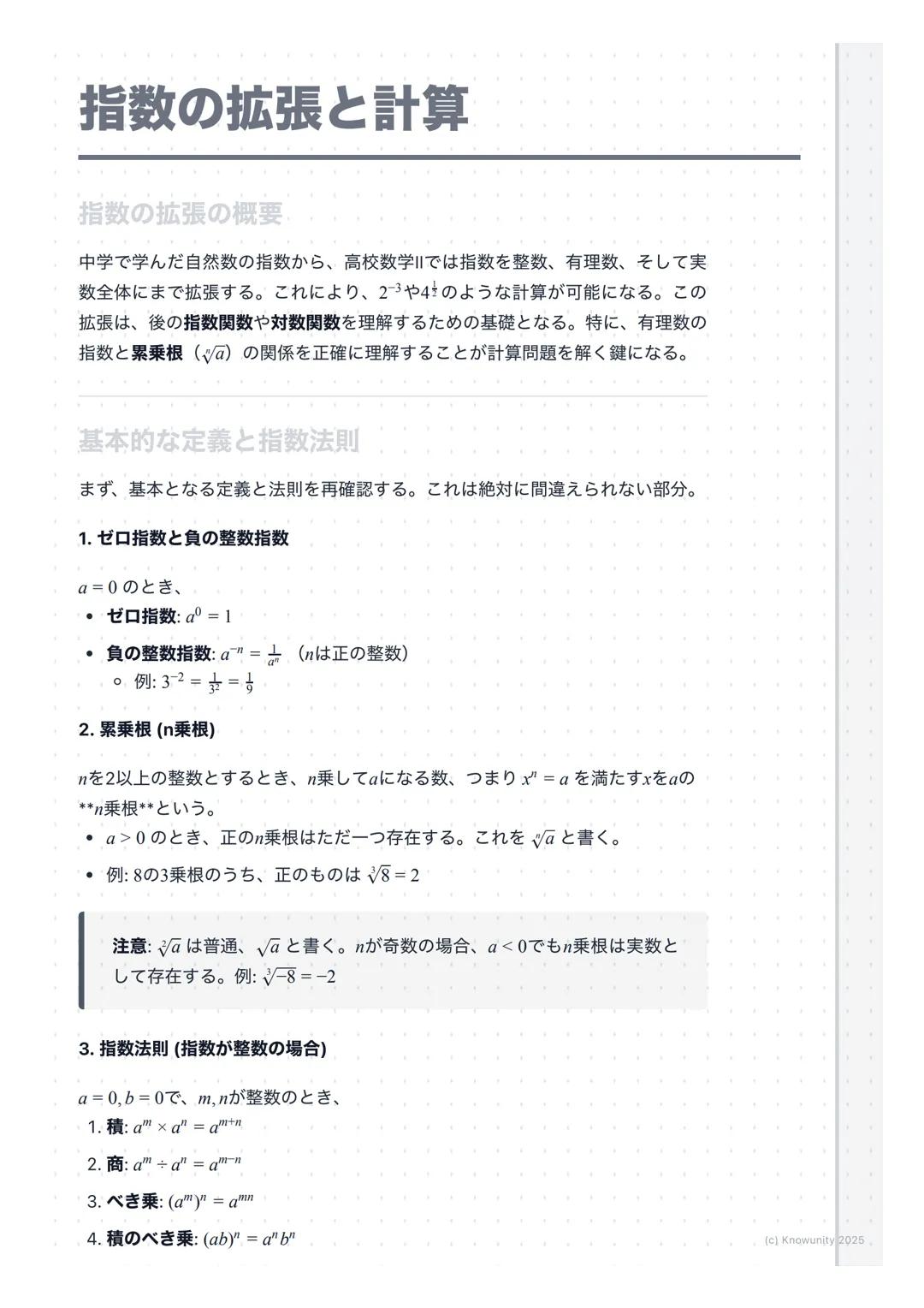
中学の自然数の指数から一気に実数まで指数を拡張するよ。$2^{-3}$や$4^{\frac{1}{2}}$みたいな計算ができるようになって、指数関数や対数関数の土台になる超重要な単元だ。
Registruj se da vidiš sadržajBesplatno je!
Pristup svim dokumentima
Poboljšaj svoje ocene
Pridruži se milionima učenika
Knowunity AI
Predmeti
Triangle Congruence and Similarity Theorems
Triangle Properties and Classification
Linear Equations and Graphs
Geometric Angle Relationships
Trigonometric Functions and Identities
Equation Solving Techniques
Circle Geometry Fundamentals
Division Operations and Methods
Basic Differentiation Rules
Exponent and Logarithm Properties
Prikaži sve teme
Human Organ Systems
Reproductive Cell Cycles
Biological Sciences Subdisciplines
Cellular Energy Metabolism
Autotrophic Energy Processes
Inheritance Patterns and Principles
Biomolecular Structure and Organization
Cell Cycle and Division Mechanics
Cellular Organization and Development
Biological Structural Organization
Prikaži sve teme
Chemical Sciences and Applications
Atomic Structure and Composition
Molecular Electron Structure Representation
Atomic Electron Behavior
Matter Properties and Water
Mole Concept and Calculations
Gas Laws and Behavior
Periodic Table Organization
Chemical Thermodynamics Fundamentals
Chemical Bond Types and Properties
Prikaži sve teme
European Renaissance and Enlightenment
European Cultural Movements 800-1920
American Revolution Era 1763-1797
American Civil War 1861-1865
Global Imperial Systems
Mongol and Chinese Dynasties
U.S. Presidents and World Leaders
Historical Sources and Documentation
World Wars Era and Impact
World Religious Systems
Prikaži sve teme
Classic and Contemporary Novels
Literary Character Analysis
Rhetorical Theory and Practice
Classic Literary Narratives
Reading Analysis and Interpretation
Narrative Structure and Techniques
English Language Components
Influential English-Language Authors
Basic Sentence Structure
Narrative Voice and Perspective
Prikaži sve teme
52
•
Ažurirano Mar 19, 2026
•
中学の自然数の指数から一気に実数まで指数を拡張するよ。$2^{-3}$や$4^{\frac{1}{2}}$みたいな計算ができるようになって、指数関数や対数関数の土台になる超重要な単元だ。






君たちの指数の世界がここから一気に広がるよ。中学では自然数だけだった指数が、整数、有理数、そして実数全体まで使えるようになる。
ゼロ指数と負の整数指数が最初のハードル。は覚えるしかないけど、は「マイナスがついたら逆数にする」と覚えよう。例えば$3^{-2} = \frac{1}{3^2} = \frac{1}{9}$。
**累乗根(n乗根)**はを満たすのこと。なら正の乗根がただ一つ存在して、と書く。のときは。
💡 ポイント: 指数法則は中学と同じ。、、、。これは絶対覚えて!

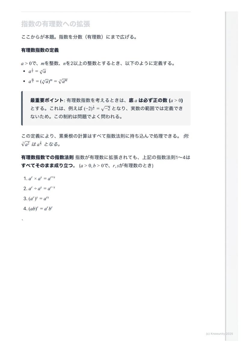
ここからが本格的な高校数学。指数を分数まで拡張するよ。
で、を整数、を2以上の整数とするとき、、と定義する。
超重要:有理数指数を考えるときは、底は必ず正の数にする。なぜならは実数で定義できないから。
この定義のおかげで、累乗根の面倒な計算も指数法則で処理できる。みたいに。
💡 ポイント: 指数法則は有理数指数でもそのまま使える。など、4つの法則すべて健在!

実際に問題を解いて感覚を掴もう。$16^{-\frac{1}{3}}$を計算してみる。
まず底を素因数分解する。$16 = 2^4$。次に指数法則を使う。
$16^{-\frac{1}{3}} = ^{-\frac{1}{3}} = 2^{4 \times } = 2^{-3} = \frac{1}{2^3} = \frac{1}{8}$
手順は①素因数分解 ②指数法則適用 ③負の指数の定義で処理、の3ステップ。
💡 ポイント: 底が大きい数のときは、必ず小さい素数のべき乗で表そう。$81 = 3^432 = 2^5$とか。

を計算する。
戦略:すべての累乗根を分数指数に直してから指数法則でまとめる。
まず変換:、、
式は
指数を通分すると:
答え:(累乗根で表すなら)
💡 ポイント: 複雑な累乗根は必ず分数指数に直す。そうすれば指数法則の足し算・引き算だけで解決!

計算で絶対に注意すべきポイントをチェックしよう。
底の条件を常に意識する。問題文に書いてなくても、があれば暗にが前提。
よくある間違いを表でまとめた:
| 間違いやすい例 | 正しい計算 |
|---|---|
| $\sqrt{a^2 + b^2} = a + b$ | 間違い!$\sqrt{9+16} = 5$だけど$3+4 = 7$ |
| $(2^3)^2 = 2^5$ | 正しくは$2^{3 \times 2} = 2^6 = 64$ |
| $a^{-2} = -a^2$ | 正しくは$a^{-2} = \frac{1}{a^2}$ |
計算の基本方針:①底を素因数分解 ②累乗根を分数指数に変換 ③指数法則で計算 ④必要なら累乗根の形に戻す
💡 試験のコツ: 指数計算は対数関数の基礎にもなる。ここで計算ミスをなくせば、数学II全体の得点力がアップするよ!
Naš AI Companion je AI alat fokusiran na učenike koji nudi više od samih odgovora. Napravljen na milionima Knowunity resursa, pruža relevantne informacije, personalizovane planove učenja, kvizove i sadržaj direktno u chatu, prilagođavajući se tvom individualnom putu učenja.
Možeš preuzeti aplikaciju sa Google Play Store-a i Apple App Store-a.
Tako je! Uživaj u besplatnom pristupu sadržaju za učenje, povezuj se sa drugim učenicima i dobijaj trenutnu pomoć – sve na dohvat ruke.
App Store
Google Play
Aplikacija je super laka za korišćenje i odlično dizajnirana. Našao sam sve što mi je trebalo i dosta sam naučio iz prezentacija! Definitivno ću koristiti aplikaciju za školski zadatak! A naravno, pomaže i kao inspiracija.
Stefan S
iOS korisnik
Ova aplikacija je stvarno odlična. Tu je toliko beleški za učenje i pomoći [...]. Na primer, problem mi je francuski, a aplikacija ima toliko opcija za pomoć. Zahvaljujući ovoj aplikaciji, poboljšao sam francuski. Preporučio bih je svima.
Samantha Klich
Android korisnik
Vau, stvarno sam oduševljena. Probala sam aplikaciju jer sam je videla u reklamama mnogo puta i bila sam potpuno šokirana. Ova aplikacija je POMOĆ koju želiš za školu i pre svega, nudi toliko stvari, kao što su vežbe i sažeci, što mi je lično bilo VEOMA korisno.
Ana
iOS korisnik
Najbolja aplikacija na svetu! nema reči jer je previše dobra
Thomas R
iOS korisnik
Jednostavno neverovatno. Omogućava mi da ponavljam 10x bolje, ova aplikacija je definitivno 10/10. Toplo je preporučujem svima. Mogu da gledam i tražim beleške. Mogu da ih sačuvam u folder predmeta. Mogu da ponavljam kad god se vratim. Ako nisi probao ovu aplikaciju, stvarno propuštaš.
Basil
Android korisnik
Ova aplikacija me je učinila mnogo sigurnijim u pripremi za ispit, ne samo povećanjem samopouzdanja kroz funkcije koje ti omogućavaju da se povezuješ sa drugima i osetiš se manje usamljeno, već i kroz to što je sama aplikacija fokusirana na to da se osetiš bolje. Laka je za navigaciju, zabavna za korišćenje i korisna svima koji se muče na bilo koji način.
David K
iOS korisnik
Aplikacija je prosto odlična! Samo treba da ukucam temu u pretragu i odmah dobijem odgovor. Ne moram da gledam 10 YouTube videa da razumem nešto, tako da štedim vreme. Preporučujem!
Sudenaz Ocak
Android korisnik
U školi sam bio stvarno loš iz matematike, ali zahvaljujući ovoj aplikaciji, sada mi bolje ide. Toliko sam zahvalan što ste napravili ovu aplikaciju.
Greenlight Bonnie
Android korisnik
vrlo pouzdana aplikacija za pomoć i razvoj tvojih ideja iz matematike, engleskog i drugih povezanih tema u radu. molim te koristi ovu aplikaciju ako se mučiš u određenim oblastima, ova aplikacija je ključna za to. voleo bih da sam ranije napisao recenziju. i takođe je besplatna tako da ne brini zbog toga.
Rohan U
Android korisnik
Znam da mnoge aplikacije koriste lažne naloge za povećanje recenzija ali ova aplikacija zaslužuje sve. Prvobitno sam imao 4 na ispitima iz engleskog a ovaj put sam dobio ocenu 7. Nisam ni znao za ovu aplikaciju tri dana pre ispita i pomogla mi je MNOGO. Molim te stvarno mi veruj i koristi je jer sam siguran da ćeš i ti videti napredak.
Xander S
iOS korisnik
KVIZOVI I KARTICE SU TAKO KORISNI I OBOŽAVAM Knowunity AI. TAKOĐE JE BUKVALNO KAO CHATGPT ALI PAMETNIJI!! POMOGAO MI JE I SA PROBLEMIMA SA MASKAROM!! KAO I SA MOJIM PRAVIM PREDMETIMA! NARAVNO 😍😁😲🤑💗✨🎀😮
Elisha
iOS korisnik
Ova aplikacija je stvarno najbolja. Ponavljanje mi je tako dosadno ali ova aplikacija čini tako lakim da organizuješ sve i onda možeš pitati besplatni AI da te testira tako dobro i lako možeš otpremiti svoje stvari. toplo preporučujem kao neko ko sada polaže probne ispite
Paul T
iOS korisnik
Aplikacija je super laka za korišćenje i odlično dizajnirana. Našao sam sve što mi je trebalo i dosta sam naučio iz prezentacija! Definitivno ću koristiti aplikaciju za školski zadatak! A naravno, pomaže i kao inspiracija.
Stefan S
iOS korisnik
Ova aplikacija je stvarno odlična. Tu je toliko beleški za učenje i pomoći [...]. Na primer, problem mi je francuski, a aplikacija ima toliko opcija za pomoć. Zahvaljujući ovoj aplikaciji, poboljšao sam francuski. Preporučio bih je svima.
Samantha Klich
Android korisnik
Vau, stvarno sam oduševljena. Probala sam aplikaciju jer sam je videla u reklamama mnogo puta i bila sam potpuno šokirana. Ova aplikacija je POMOĆ koju želiš za školu i pre svega, nudi toliko stvari, kao što su vežbe i sažeci, što mi je lično bilo VEOMA korisno.
Ana
iOS korisnik
Najbolja aplikacija na svetu! nema reči jer je previše dobra
Thomas R
iOS korisnik
Jednostavno neverovatno. Omogućava mi da ponavljam 10x bolje, ova aplikacija je definitivno 10/10. Toplo je preporučujem svima. Mogu da gledam i tražim beleške. Mogu da ih sačuvam u folder predmeta. Mogu da ponavljam kad god se vratim. Ako nisi probao ovu aplikaciju, stvarno propuštaš.
Basil
Android korisnik
Ova aplikacija me je učinila mnogo sigurnijim u pripremi za ispit, ne samo povećanjem samopouzdanja kroz funkcije koje ti omogućavaju da se povezuješ sa drugima i osetiš se manje usamljeno, već i kroz to što je sama aplikacija fokusirana na to da se osetiš bolje. Laka je za navigaciju, zabavna za korišćenje i korisna svima koji se muče na bilo koji način.
David K
iOS korisnik
Aplikacija je prosto odlična! Samo treba da ukucam temu u pretragu i odmah dobijem odgovor. Ne moram da gledam 10 YouTube videa da razumem nešto, tako da štedim vreme. Preporučujem!
Sudenaz Ocak
Android korisnik
U školi sam bio stvarno loš iz matematike, ali zahvaljujući ovoj aplikaciji, sada mi bolje ide. Toliko sam zahvalan što ste napravili ovu aplikaciju.
Greenlight Bonnie
Android korisnik
vrlo pouzdana aplikacija za pomoć i razvoj tvojih ideja iz matematike, engleskog i drugih povezanih tema u radu. molim te koristi ovu aplikaciju ako se mučiš u određenim oblastima, ova aplikacija je ključna za to. voleo bih da sam ranije napisao recenziju. i takođe je besplatna tako da ne brini zbog toga.
Rohan U
Android korisnik
Znam da mnoge aplikacije koriste lažne naloge za povećanje recenzija ali ova aplikacija zaslužuje sve. Prvobitno sam imao 4 na ispitima iz engleskog a ovaj put sam dobio ocenu 7. Nisam ni znao za ovu aplikaciju tri dana pre ispita i pomogla mi je MNOGO. Molim te stvarno mi veruj i koristi je jer sam siguran da ćeš i ti videti napredak.
Xander S
iOS korisnik
KVIZOVI I KARTICE SU TAKO KORISNI I OBOŽAVAM Knowunity AI. TAKOĐE JE BUKVALNO KAO CHATGPT ALI PAMETNIJI!! POMOGAO MI JE I SA PROBLEMIMA SA MASKAROM!! KAO I SA MOJIM PRAVIM PREDMETIMA! NARAVNO 😍😁😲🤑💗✨🎀😮
Elisha
iOS korisnik
Ova aplikacija je stvarno najbolja. Ponavljanje mi je tako dosadno ali ova aplikacija čini tako lakim da organizuješ sve i onda možeš pitati besplatni AI da te testira tako dobro i lako možeš otpremiti svoje stvari. toplo preporučujem kao neko ko sada polaže probne ispite
Paul T
iOS korisnik
中学の自然数の指数から一気に実数まで指数を拡張するよ。$2^{-3}$や$4^{\frac{1}{2}}$みたいな計算ができるようになって、指数関数や対数関数の土台になる超重要な単元だ。

Pristup svim dokumentima
Poboljšaj svoje ocene
Pridruži se milionima učenika
君たちの指数の世界がここから一気に広がるよ。中学では自然数だけだった指数が、整数、有理数、そして実数全体まで使えるようになる。
ゼロ指数と負の整数指数が最初のハードル。は覚えるしかないけど、は「マイナスがついたら逆数にする」と覚えよう。例えば$3^{-2} = \frac{1}{3^2} = \frac{1}{9}$。
**累乗根(n乗根)**はを満たすのこと。なら正の乗根がただ一つ存在して、と書く。のときは。
💡 ポイント: 指数法則は中学と同じ。、、、。これは絶対覚えて!

Pristup svim dokumentima
Poboljšaj svoje ocene
Pridruži se milionima učenika
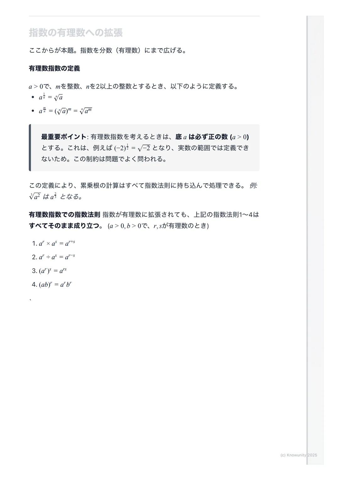
ここからが本格的な高校数学。指数を分数まで拡張するよ。
で、を整数、を2以上の整数とするとき、、と定義する。
超重要:有理数指数を考えるときは、底は必ず正の数にする。なぜならは実数で定義できないから。
この定義のおかげで、累乗根の面倒な計算も指数法則で処理できる。みたいに。
💡 ポイント: 指数法則は有理数指数でもそのまま使える。など、4つの法則すべて健在!

Pristup svim dokumentima
Poboljšaj svoje ocene
Pridruži se milionima učenika
実際に問題を解いて感覚を掴もう。$16^{-\frac{1}{3}}$を計算してみる。
まず底を素因数分解する。$16 = 2^4$。次に指数法則を使う。
$16^{-\frac{1}{3}} = ^{-\frac{1}{3}} = 2^{4 \times } = 2^{-3} = \frac{1}{2^3} = \frac{1}{8}$
手順は①素因数分解 ②指数法則適用 ③負の指数の定義で処理、の3ステップ。
💡 ポイント: 底が大きい数のときは、必ず小さい素数のべき乗で表そう。$81 = 3^432 = 2^5$とか。

Pristup svim dokumentima
Poboljšaj svoje ocene
Pridruži se milionima učenika
を計算する。
戦略:すべての累乗根を分数指数に直してから指数法則でまとめる。
まず変換:、、
式は
指数を通分すると:
答え:(累乗根で表すなら)
💡 ポイント: 複雑な累乗根は必ず分数指数に直す。そうすれば指数法則の足し算・引き算だけで解決!

Pristup svim dokumentima
Poboljšaj svoje ocene
Pridruži se milionima učenika
計算で絶対に注意すべきポイントをチェックしよう。
底の条件を常に意識する。問題文に書いてなくても、があれば暗にが前提。
よくある間違いを表でまとめた:
| 間違いやすい例 | 正しい計算 |
|---|---|
| $\sqrt{a^2 + b^2} = a + b$ | 間違い!$\sqrt{9+16} = 5$だけど$3+4 = 7$ |
| $(2^3)^2 = 2^5$ | 正しくは$2^{3 \times 2} = 2^6 = 64$ |
| $a^{-2} = -a^2$ | 正しくは$a^{-2} = \frac{1}{a^2}$ |
計算の基本方針:①底を素因数分解 ②累乗根を分数指数に変換 ③指数法則で計算 ④必要なら累乗根の形に戻す
💡 試験のコツ: 指数計算は対数関数の基礎にもなる。ここで計算ミスをなくせば、数学II全体の得点力がアップするよ!
Naš AI Companion je AI alat fokusiran na učenike koji nudi više od samih odgovora. Napravljen na milionima Knowunity resursa, pruža relevantne informacije, personalizovane planove učenja, kvizove i sadržaj direktno u chatu, prilagođavajući se tvom individualnom putu učenja.
Možeš preuzeti aplikaciju sa Google Play Store-a i Apple App Store-a.
Tako je! Uživaj u besplatnom pristupu sadržaju za učenje, povezuj se sa drugim učenicima i dobijaj trenutnu pomoć – sve na dohvat ruke.
1
Pametni alati NEW
Pretvori ovu belešku u: ✓ 50+ pitanja za vežbu ✓ Interaktivne kartice ✓ Ceo probni ispit ✓ Osnove za eseje
App Store
Google Play
Aplikacija je super laka za korišćenje i odlično dizajnirana. Našao sam sve što mi je trebalo i dosta sam naučio iz prezentacija! Definitivno ću koristiti aplikaciju za školski zadatak! A naravno, pomaže i kao inspiracija.
Stefan S
iOS korisnik
Ova aplikacija je stvarno odlična. Tu je toliko beleški za učenje i pomoći [...]. Na primer, problem mi je francuski, a aplikacija ima toliko opcija za pomoć. Zahvaljujući ovoj aplikaciji, poboljšao sam francuski. Preporučio bih je svima.
Samantha Klich
Android korisnik
Vau, stvarno sam oduševljena. Probala sam aplikaciju jer sam je videla u reklamama mnogo puta i bila sam potpuno šokirana. Ova aplikacija je POMOĆ koju želiš za školu i pre svega, nudi toliko stvari, kao što su vežbe i sažeci, što mi je lično bilo VEOMA korisno.
Ana
iOS korisnik
Najbolja aplikacija na svetu! nema reči jer je previše dobra
Thomas R
iOS korisnik
Jednostavno neverovatno. Omogućava mi da ponavljam 10x bolje, ova aplikacija je definitivno 10/10. Toplo je preporučujem svima. Mogu da gledam i tražim beleške. Mogu da ih sačuvam u folder predmeta. Mogu da ponavljam kad god se vratim. Ako nisi probao ovu aplikaciju, stvarno propuštaš.
Basil
Android korisnik
Ova aplikacija me je učinila mnogo sigurnijim u pripremi za ispit, ne samo povećanjem samopouzdanja kroz funkcije koje ti omogućavaju da se povezuješ sa drugima i osetiš se manje usamljeno, već i kroz to što je sama aplikacija fokusirana na to da se osetiš bolje. Laka je za navigaciju, zabavna za korišćenje i korisna svima koji se muče na bilo koji način.
David K
iOS korisnik
Aplikacija je prosto odlična! Samo treba da ukucam temu u pretragu i odmah dobijem odgovor. Ne moram da gledam 10 YouTube videa da razumem nešto, tako da štedim vreme. Preporučujem!
Sudenaz Ocak
Android korisnik
U školi sam bio stvarno loš iz matematike, ali zahvaljujući ovoj aplikaciji, sada mi bolje ide. Toliko sam zahvalan što ste napravili ovu aplikaciju.
Greenlight Bonnie
Android korisnik
vrlo pouzdana aplikacija za pomoć i razvoj tvojih ideja iz matematike, engleskog i drugih povezanih tema u radu. molim te koristi ovu aplikaciju ako se mučiš u određenim oblastima, ova aplikacija je ključna za to. voleo bih da sam ranije napisao recenziju. i takođe je besplatna tako da ne brini zbog toga.
Rohan U
Android korisnik
Znam da mnoge aplikacije koriste lažne naloge za povećanje recenzija ali ova aplikacija zaslužuje sve. Prvobitno sam imao 4 na ispitima iz engleskog a ovaj put sam dobio ocenu 7. Nisam ni znao za ovu aplikaciju tri dana pre ispita i pomogla mi je MNOGO. Molim te stvarno mi veruj i koristi je jer sam siguran da ćeš i ti videti napredak.
Xander S
iOS korisnik
KVIZOVI I KARTICE SU TAKO KORISNI I OBOŽAVAM Knowunity AI. TAKOĐE JE BUKVALNO KAO CHATGPT ALI PAMETNIJI!! POMOGAO MI JE I SA PROBLEMIMA SA MASKAROM!! KAO I SA MOJIM PRAVIM PREDMETIMA! NARAVNO 😍😁😲🤑💗✨🎀😮
Elisha
iOS korisnik
Ova aplikacija je stvarno najbolja. Ponavljanje mi je tako dosadno ali ova aplikacija čini tako lakim da organizuješ sve i onda možeš pitati besplatni AI da te testira tako dobro i lako možeš otpremiti svoje stvari. toplo preporučujem kao neko ko sada polaže probne ispite
Paul T
iOS korisnik
Aplikacija je super laka za korišćenje i odlično dizajnirana. Našao sam sve što mi je trebalo i dosta sam naučio iz prezentacija! Definitivno ću koristiti aplikaciju za školski zadatak! A naravno, pomaže i kao inspiracija.
Stefan S
iOS korisnik
Ova aplikacija je stvarno odlična. Tu je toliko beleški za učenje i pomoći [...]. Na primer, problem mi je francuski, a aplikacija ima toliko opcija za pomoć. Zahvaljujući ovoj aplikaciji, poboljšao sam francuski. Preporučio bih je svima.
Samantha Klich
Android korisnik
Vau, stvarno sam oduševljena. Probala sam aplikaciju jer sam je videla u reklamama mnogo puta i bila sam potpuno šokirana. Ova aplikacija je POMOĆ koju želiš za školu i pre svega, nudi toliko stvari, kao što su vežbe i sažeci, što mi je lično bilo VEOMA korisno.
Ana
iOS korisnik
Najbolja aplikacija na svetu! nema reči jer je previše dobra
Thomas R
iOS korisnik
Jednostavno neverovatno. Omogućava mi da ponavljam 10x bolje, ova aplikacija je definitivno 10/10. Toplo je preporučujem svima. Mogu da gledam i tražim beleške. Mogu da ih sačuvam u folder predmeta. Mogu da ponavljam kad god se vratim. Ako nisi probao ovu aplikaciju, stvarno propuštaš.
Basil
Android korisnik
Ova aplikacija me je učinila mnogo sigurnijim u pripremi za ispit, ne samo povećanjem samopouzdanja kroz funkcije koje ti omogućavaju da se povezuješ sa drugima i osetiš se manje usamljeno, već i kroz to što je sama aplikacija fokusirana na to da se osetiš bolje. Laka je za navigaciju, zabavna za korišćenje i korisna svima koji se muče na bilo koji način.
David K
iOS korisnik
Aplikacija je prosto odlična! Samo treba da ukucam temu u pretragu i odmah dobijem odgovor. Ne moram da gledam 10 YouTube videa da razumem nešto, tako da štedim vreme. Preporučujem!
Sudenaz Ocak
Android korisnik
U školi sam bio stvarno loš iz matematike, ali zahvaljujući ovoj aplikaciji, sada mi bolje ide. Toliko sam zahvalan što ste napravili ovu aplikaciju.
Greenlight Bonnie
Android korisnik
vrlo pouzdana aplikacija za pomoć i razvoj tvojih ideja iz matematike, engleskog i drugih povezanih tema u radu. molim te koristi ovu aplikaciju ako se mučiš u određenim oblastima, ova aplikacija je ključna za to. voleo bih da sam ranije napisao recenziju. i takođe je besplatna tako da ne brini zbog toga.
Rohan U
Android korisnik
Znam da mnoge aplikacije koriste lažne naloge za povećanje recenzija ali ova aplikacija zaslužuje sve. Prvobitno sam imao 4 na ispitima iz engleskog a ovaj put sam dobio ocenu 7. Nisam ni znao za ovu aplikaciju tri dana pre ispita i pomogla mi je MNOGO. Molim te stvarno mi veruj i koristi je jer sam siguran da ćeš i ti videti napredak.
Xander S
iOS korisnik
KVIZOVI I KARTICE SU TAKO KORISNI I OBOŽAVAM Knowunity AI. TAKOĐE JE BUKVALNO KAO CHATGPT ALI PAMETNIJI!! POMOGAO MI JE I SA PROBLEMIMA SA MASKAROM!! KAO I SA MOJIM PRAVIM PREDMETIMA! NARAVNO 😍😁😲🤑💗✨🎀😮
Elisha
iOS korisnik
Ova aplikacija je stvarno najbolja. Ponavljanje mi je tako dosadno ali ova aplikacija čini tako lakim da organizuješ sve i onda možeš pitati besplatni AI da te testira tako dobro i lako možeš otpremiti svoje stvari. toplo preporučujem kao neko ko sada polaže probne ispite
Paul T
iOS korisnik