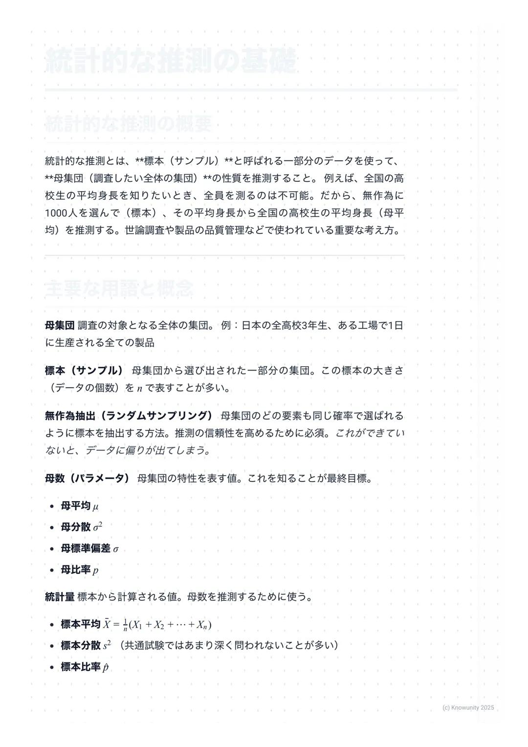
統計的推測って聞くと難しそうだけど、実は身近なところで使われている便利な道具なんだ。全国の高校生の平均身長や世論調査など、全部を調べられないときに一部分のデータから全体を推測する方法を学んでいこう。
Registruj se da vidiš sadržajBesplatno je!
Pristup svim dokumentima
Poboljšaj svoje ocene
Pridruži se milionima učenika
Knowunity AI
Predmeti
Triangle Congruence and Similarity Theorems
Triangle Properties and Classification
Linear Equations and Graphs
Geometric Angle Relationships
Trigonometric Functions and Identities
Equation Solving Techniques
Circle Geometry Fundamentals
Division Operations and Methods
Basic Differentiation Rules
Exponent and Logarithm Properties
Prikaži sve teme
Human Organ Systems
Reproductive Cell Cycles
Biological Sciences Subdisciplines
Cellular Energy Metabolism
Autotrophic Energy Processes
Inheritance Patterns and Principles
Biomolecular Structure and Organization
Cell Cycle and Division Mechanics
Cellular Organization and Development
Biological Structural Organization
Prikaži sve teme
Chemical Sciences and Applications
Atomic Structure and Composition
Molecular Electron Structure Representation
Atomic Electron Behavior
Matter Properties and Water
Mole Concept and Calculations
Gas Laws and Behavior
Periodic Table Organization
Chemical Thermodynamics Fundamentals
Chemical Bond Types and Properties
Prikaži sve teme
European Renaissance and Enlightenment
European Cultural Movements 800-1920
American Revolution Era 1763-1797
American Civil War 1861-1865
Global Imperial Systems
Mongol and Chinese Dynasties
U.S. Presidents and World Leaders
Historical Sources and Documentation
World Wars Era and Impact
World Religious Systems
Prikaži sve teme
Classic and Contemporary Novels
Literary Character Analysis
Rhetorical Theory and Practice
Classic Literary Narratives
Reading Analysis and Interpretation
Narrative Structure and Techniques
English Language Components
Influential English-Language Authors
Basic Sentence Structure
Narrative Voice and Perspective
Prikaži sve teme
55
•
Ažurirano Mar 20, 2026
•
統計的推測って聞くと難しそうだけど、実は身近なところで使われている便利な道具なんだ。全国の高校生の平均身長や世論調査など、全部を調べられないときに一部分のデータから全体を推測する方法を学んでいこう。









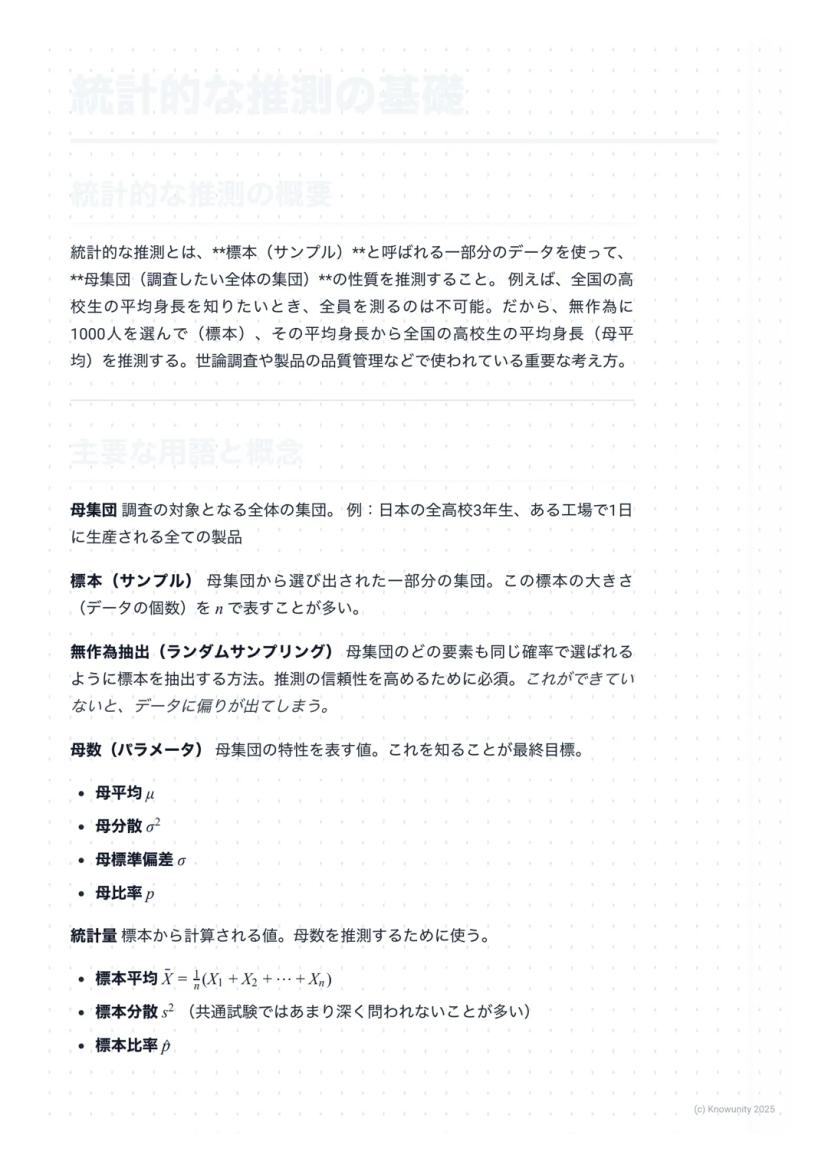
統計的推測は、一部分のデータ(標本)から全体(母集団)の特徴を推測する技術だ。例えば、全国の高校生の身長を知りたいとき、全員を測るのは無理だから、1000人をランダムに選んでその平均から全体を推測するんだ。
母集団は調査したい全体の集団で、標本はそこから選んだ一部分。標本の大きさをで表す。重要なのは無作為抽出で、これができないとデータに偏りが生まれてしまう。
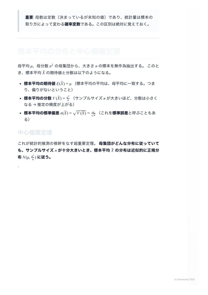
母数(、など)は母集団の真の値で、統計量(など)は標本から計算する値だ。母数は固定された未知の値、統計量は標本によって変わる確率変数という違いを覚えておこう。
💡 覚えておこう: 母数は定数、統計量は確率変数!この区別は絶対に重要。

標本平均には素晴らしい性質がある。まず、期待値で母平均と一致し、分散でサンプルサイズが大きいほど小さくなる。つまり、たくさんデータを取るほど推定の精度が上がるんだ。
中心極限定理が統計学の核心だ。母集団がどんな分布でも、が十分大きければ標本平均は近似的に正規分布に従う。
この定理のおかげで、標準化の式を使って標準正規分布で確率計算ができる。母集団の分布が分からなくても推測できるのがすごいところ。
💡 ポイント: 中心極限定理は「どんな分布でも標本平均は正規分布に近づく」魔法の定理!

標本平均は母平均の良い推定値だけど、ぴったり一致することは稀だ。そこで「信頼区間」という考え方を使う。これは「母平均がだいたいこの範囲にある」という区間を確率付きで示す方法。
信頼度95%の信頼区間の公式はだ。標準正規分布で-1.96から1.96の間に95%の確率で入ることを利用している。
注意したいのは信頼度の意味。「この区間に母平均が95%の確率で入る」ではなく、「同じ方法を100回繰り返したら、約95個の区間が真の母平均を含む」という意味なんだ。
💡 間違いやすいポイント: 信頼度は「方法の信頼性」を表している!

仮説検定は、ある仮説が正しいかを標本データで確率的に判断する手法だ。帰無仮説(「差がない」「効果がない」)と対立仮説(主張したい内容)を立てる。
有意水準は「帰無仮説が正しいのに間違って棄却する確率」で、普通は5%や1%を使う。検定統計量がこの確率以下の領域(棄却域)に入ったらを棄却する。
検定の手順は:①仮説設定 ②有意水準決定 ③検定統計量計算 ④棄却域との比較 ⑤結論。棄却できないときは「が正しい」ではなく「が間違っているとは言えない」と表現する。
💡 重要: 棄却できない ≠ 帰無仮説が正しい。証拠不十分という意味!

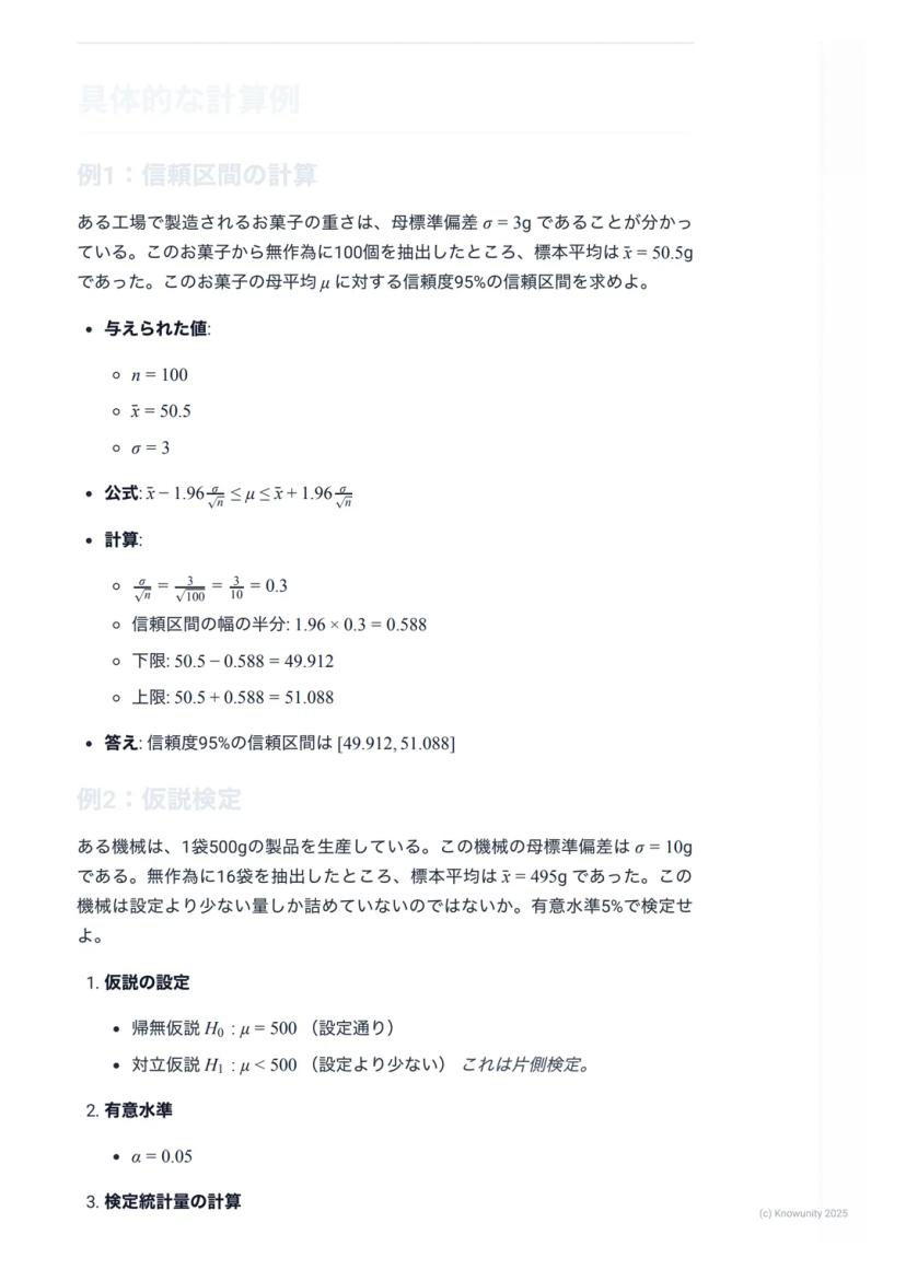
工場のお菓子の重さで実際に計算してみよう。母標準偏差g、標本サイズ個、標本平均gの場合を考える。
信頼度95%の信頼区間の公式に代入:。区間の幅の半分は$1.96 \times 0.3 = 0.588$。
したがって信頼区間はとなる。この区間に母平均が95%の信頼度で含まれると推定できる。
💡 計算のコツ: を忘れがち。分母は必ずで割る!

機械が500g設定で生産しているが、実際は少ないのではないかを検定してみよう。g、袋、gの場合。
帰無仮説、対立仮説(片側検定)、有意水準を設定。検定統計量は。
片側検定の棄却域は。計算したはこの棄却域に入るため、を棄却。機械は設定より少ない量しか詰めていないと結論できる。
💡 片側と両側: 対立仮説に「≠」があれば両側検定、「<」「>」があれば片側検定!

よく使うZ値を覚えておこう:信頼度90%で±1.645、95%で±1.96、99%で±2.58。これらは試験で頻出だから暗記必須だ。
信頼区間の幅は、信頼度を上げると広くなり、サンプルサイズを大きくすると狭くなる。精度と信頼度のトレードオフ関係を理解しよう。
計算ミスで多いのはとの混同。標準誤差の分母は必ずだ。焦らずに公式を確認してから計算に入ろう。
💡 試験のコツ: 公式の確認→値の代入→計算の順番で落ち着いて解こう!

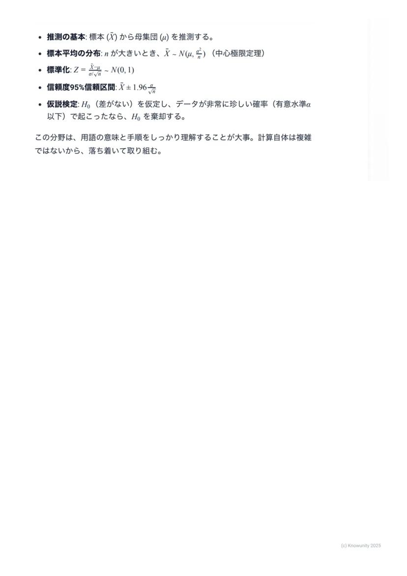
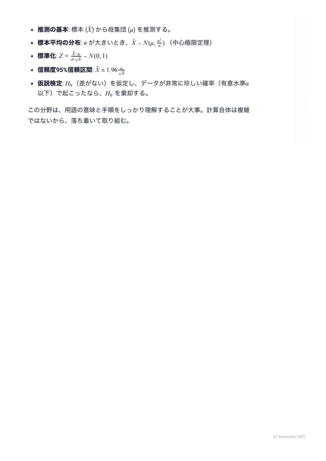
統計的推測の流れは:標本から母集団を推測、中心極限定理で、標準化でとなる。
信頼区間はで母平均の範囲を推定し、仮説検定は(差がない)を仮定して珍しいデータなら棄却する方法だ。
この分野は用語の意味と手順の理解が最重要。計算自体は複雑じゃないから、概念をしっかり押さえて練習すれば必ずできるようになる。統計は現代社会で超重要なスキルだから、しっかりマスターしよう。
💡 最終チェック: 用語の意味→手順の確認→計算練習の順番で完璧!
Naš AI Companion je AI alat fokusiran na učenike koji nudi više od samih odgovora. Napravljen na milionima Knowunity resursa, pruža relevantne informacije, personalizovane planove učenja, kvizove i sadržaj direktno u chatu, prilagođavajući se tvom individualnom putu učenja.
Možeš preuzeti aplikaciju sa Google Play Store-a i Apple App Store-a.
Tako je! Uživaj u besplatnom pristupu sadržaju za učenje, povezuj se sa drugim učenicima i dobijaj trenutnu pomoć – sve na dohvat ruke.
App Store
Google Play
Aplikacija je super laka za korišćenje i odlično dizajnirana. Našao sam sve što mi je trebalo i dosta sam naučio iz prezentacija! Definitivno ću koristiti aplikaciju za školski zadatak! A naravno, pomaže i kao inspiracija.
Stefan S
iOS korisnik
Ova aplikacija je stvarno odlična. Tu je toliko beleški za učenje i pomoći [...]. Na primer, problem mi je francuski, a aplikacija ima toliko opcija za pomoć. Zahvaljujući ovoj aplikaciji, poboljšao sam francuski. Preporučio bih je svima.
Samantha Klich
Android korisnik
Vau, stvarno sam oduševljena. Probala sam aplikaciju jer sam je videla u reklamama mnogo puta i bila sam potpuno šokirana. Ova aplikacija je POMOĆ koju želiš za školu i pre svega, nudi toliko stvari, kao što su vežbe i sažeci, što mi je lično bilo VEOMA korisno.
Ana
iOS korisnik
Najbolja aplikacija na svetu! nema reči jer je previše dobra
Thomas R
iOS korisnik
Jednostavno neverovatno. Omogućava mi da ponavljam 10x bolje, ova aplikacija je definitivno 10/10. Toplo je preporučujem svima. Mogu da gledam i tražim beleške. Mogu da ih sačuvam u folder predmeta. Mogu da ponavljam kad god se vratim. Ako nisi probao ovu aplikaciju, stvarno propuštaš.
Basil
Android korisnik
Ova aplikacija me je učinila mnogo sigurnijim u pripremi za ispit, ne samo povećanjem samopouzdanja kroz funkcije koje ti omogućavaju da se povezuješ sa drugima i osetiš se manje usamljeno, već i kroz to što je sama aplikacija fokusirana na to da se osetiš bolje. Laka je za navigaciju, zabavna za korišćenje i korisna svima koji se muče na bilo koji način.
David K
iOS korisnik
Aplikacija je prosto odlična! Samo treba da ukucam temu u pretragu i odmah dobijem odgovor. Ne moram da gledam 10 YouTube videa da razumem nešto, tako da štedim vreme. Preporučujem!
Sudenaz Ocak
Android korisnik
U školi sam bio stvarno loš iz matematike, ali zahvaljujući ovoj aplikaciji, sada mi bolje ide. Toliko sam zahvalan što ste napravili ovu aplikaciju.
Greenlight Bonnie
Android korisnik
vrlo pouzdana aplikacija za pomoć i razvoj tvojih ideja iz matematike, engleskog i drugih povezanih tema u radu. molim te koristi ovu aplikaciju ako se mučiš u određenim oblastima, ova aplikacija je ključna za to. voleo bih da sam ranije napisao recenziju. i takođe je besplatna tako da ne brini zbog toga.
Rohan U
Android korisnik
Znam da mnoge aplikacije koriste lažne naloge za povećanje recenzija ali ova aplikacija zaslužuje sve. Prvobitno sam imao 4 na ispitima iz engleskog a ovaj put sam dobio ocenu 7. Nisam ni znao za ovu aplikaciju tri dana pre ispita i pomogla mi je MNOGO. Molim te stvarno mi veruj i koristi je jer sam siguran da ćeš i ti videti napredak.
Xander S
iOS korisnik
KVIZOVI I KARTICE SU TAKO KORISNI I OBOŽAVAM Knowunity AI. TAKOĐE JE BUKVALNO KAO CHATGPT ALI PAMETNIJI!! POMOGAO MI JE I SA PROBLEMIMA SA MASKAROM!! KAO I SA MOJIM PRAVIM PREDMETIMA! NARAVNO 😍😁😲🤑💗✨🎀😮
Elisha
iOS korisnik
Ova aplikacija je stvarno najbolja. Ponavljanje mi je tako dosadno ali ova aplikacija čini tako lakim da organizuješ sve i onda možeš pitati besplatni AI da te testira tako dobro i lako možeš otpremiti svoje stvari. toplo preporučujem kao neko ko sada polaže probne ispite
Paul T
iOS korisnik
Aplikacija je super laka za korišćenje i odlično dizajnirana. Našao sam sve što mi je trebalo i dosta sam naučio iz prezentacija! Definitivno ću koristiti aplikaciju za školski zadatak! A naravno, pomaže i kao inspiracija.
Stefan S
iOS korisnik
Ova aplikacija je stvarno odlična. Tu je toliko beleški za učenje i pomoći [...]. Na primer, problem mi je francuski, a aplikacija ima toliko opcija za pomoć. Zahvaljujući ovoj aplikaciji, poboljšao sam francuski. Preporučio bih je svima.
Samantha Klich
Android korisnik
Vau, stvarno sam oduševljena. Probala sam aplikaciju jer sam je videla u reklamama mnogo puta i bila sam potpuno šokirana. Ova aplikacija je POMOĆ koju želiš za školu i pre svega, nudi toliko stvari, kao što su vežbe i sažeci, što mi je lično bilo VEOMA korisno.
Ana
iOS korisnik
Najbolja aplikacija na svetu! nema reči jer je previše dobra
Thomas R
iOS korisnik
Jednostavno neverovatno. Omogućava mi da ponavljam 10x bolje, ova aplikacija je definitivno 10/10. Toplo je preporučujem svima. Mogu da gledam i tražim beleške. Mogu da ih sačuvam u folder predmeta. Mogu da ponavljam kad god se vratim. Ako nisi probao ovu aplikaciju, stvarno propuštaš.
Basil
Android korisnik
Ova aplikacija me je učinila mnogo sigurnijim u pripremi za ispit, ne samo povećanjem samopouzdanja kroz funkcije koje ti omogućavaju da se povezuješ sa drugima i osetiš se manje usamljeno, već i kroz to što je sama aplikacija fokusirana na to da se osetiš bolje. Laka je za navigaciju, zabavna za korišćenje i korisna svima koji se muče na bilo koji način.
David K
iOS korisnik
Aplikacija je prosto odlična! Samo treba da ukucam temu u pretragu i odmah dobijem odgovor. Ne moram da gledam 10 YouTube videa da razumem nešto, tako da štedim vreme. Preporučujem!
Sudenaz Ocak
Android korisnik
U školi sam bio stvarno loš iz matematike, ali zahvaljujući ovoj aplikaciji, sada mi bolje ide. Toliko sam zahvalan što ste napravili ovu aplikaciju.
Greenlight Bonnie
Android korisnik
vrlo pouzdana aplikacija za pomoć i razvoj tvojih ideja iz matematike, engleskog i drugih povezanih tema u radu. molim te koristi ovu aplikaciju ako se mučiš u određenim oblastima, ova aplikacija je ključna za to. voleo bih da sam ranije napisao recenziju. i takođe je besplatna tako da ne brini zbog toga.
Rohan U
Android korisnik
Znam da mnoge aplikacije koriste lažne naloge za povećanje recenzija ali ova aplikacija zaslužuje sve. Prvobitno sam imao 4 na ispitima iz engleskog a ovaj put sam dobio ocenu 7. Nisam ni znao za ovu aplikaciju tri dana pre ispita i pomogla mi je MNOGO. Molim te stvarno mi veruj i koristi je jer sam siguran da ćeš i ti videti napredak.
Xander S
iOS korisnik
KVIZOVI I KARTICE SU TAKO KORISNI I OBOŽAVAM Knowunity AI. TAKOĐE JE BUKVALNO KAO CHATGPT ALI PAMETNIJI!! POMOGAO MI JE I SA PROBLEMIMA SA MASKAROM!! KAO I SA MOJIM PRAVIM PREDMETIMA! NARAVNO 😍😁😲🤑💗✨🎀😮
Elisha
iOS korisnik
Ova aplikacija je stvarno najbolja. Ponavljanje mi je tako dosadno ali ova aplikacija čini tako lakim da organizuješ sve i onda možeš pitati besplatni AI da te testira tako dobro i lako možeš otpremiti svoje stvari. toplo preporučujem kao neko ko sada polaže probne ispite
Paul T
iOS korisnik
統計的推測って聞くと難しそうだけど、実は身近なところで使われている便利な道具なんだ。全国の高校生の平均身長や世論調査など、全部を調べられないときに一部分のデータから全体を推測する方法を学んでいこう。

Pristup svim dokumentima
Poboljšaj svoje ocene
Pridruži se milionima učenika
統計的推測は、一部分のデータ(標本)から全体(母集団)の特徴を推測する技術だ。例えば、全国の高校生の身長を知りたいとき、全員を測るのは無理だから、1000人をランダムに選んでその平均から全体を推測するんだ。
母集団は調査したい全体の集団で、標本はそこから選んだ一部分。標本の大きさをで表す。重要なのは無作為抽出で、これができないとデータに偏りが生まれてしまう。
母数(、など)は母集団の真の値で、統計量(など)は標本から計算する値だ。母数は固定された未知の値、統計量は標本によって変わる確率変数という違いを覚えておこう。
💡 覚えておこう: 母数は定数、統計量は確率変数!この区別は絶対に重要。

Pristup svim dokumentima
Poboljšaj svoje ocene
Pridruži se milionima učenika
標本平均には素晴らしい性質がある。まず、期待値で母平均と一致し、分散でサンプルサイズが大きいほど小さくなる。つまり、たくさんデータを取るほど推定の精度が上がるんだ。
中心極限定理が統計学の核心だ。母集団がどんな分布でも、が十分大きければ標本平均は近似的に正規分布に従う。
この定理のおかげで、標準化の式を使って標準正規分布で確率計算ができる。母集団の分布が分からなくても推測できるのがすごいところ。
💡 ポイント: 中心極限定理は「どんな分布でも標本平均は正規分布に近づく」魔法の定理!

Pristup svim dokumentima
Poboljšaj svoje ocene
Pridruži se milionima učenika
標本平均は母平均の良い推定値だけど、ぴったり一致することは稀だ。そこで「信頼区間」という考え方を使う。これは「母平均がだいたいこの範囲にある」という区間を確率付きで示す方法。
信頼度95%の信頼区間の公式はだ。標準正規分布で-1.96から1.96の間に95%の確率で入ることを利用している。
注意したいのは信頼度の意味。「この区間に母平均が95%の確率で入る」ではなく、「同じ方法を100回繰り返したら、約95個の区間が真の母平均を含む」という意味なんだ。
💡 間違いやすいポイント: 信頼度は「方法の信頼性」を表している!

Pristup svim dokumentima
Poboljšaj svoje ocene
Pridruži se milionima učenika
仮説検定は、ある仮説が正しいかを標本データで確率的に判断する手法だ。帰無仮説(「差がない」「効果がない」)と対立仮説(主張したい内容)を立てる。
有意水準は「帰無仮説が正しいのに間違って棄却する確率」で、普通は5%や1%を使う。検定統計量がこの確率以下の領域(棄却域)に入ったらを棄却する。
検定の手順は:①仮説設定 ②有意水準決定 ③検定統計量計算 ④棄却域との比較 ⑤結論。棄却できないときは「が正しい」ではなく「が間違っているとは言えない」と表現する。
💡 重要: 棄却できない ≠ 帰無仮説が正しい。証拠不十分という意味!

Pristup svim dokumentima
Poboljšaj svoje ocene
Pridruži se milionima učenika
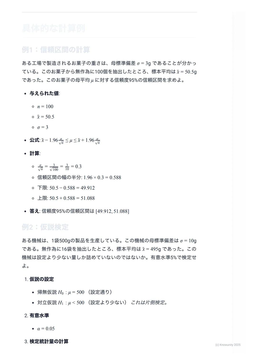
工場のお菓子の重さで実際に計算してみよう。母標準偏差g、標本サイズ個、標本平均gの場合を考える。
信頼度95%の信頼区間の公式に代入:。区間の幅の半分は$1.96 \times 0.3 = 0.588$。
したがって信頼区間はとなる。この区間に母平均が95%の信頼度で含まれると推定できる。
💡 計算のコツ: を忘れがち。分母は必ずで割る!

Pristup svim dokumentima
Poboljšaj svoje ocene
Pridruži se milionima učenika
機械が500g設定で生産しているが、実際は少ないのではないかを検定してみよう。g、袋、gの場合。
帰無仮説、対立仮説(片側検定)、有意水準を設定。検定統計量は。
片側検定の棄却域は。計算したはこの棄却域に入るため、を棄却。機械は設定より少ない量しか詰めていないと結論できる。
💡 片側と両側: 対立仮説に「≠」があれば両側検定、「<」「>」があれば片側検定!

Pristup svim dokumentima
Poboljšaj svoje ocene
Pridruži se milionima učenika
よく使うZ値を覚えておこう:信頼度90%で±1.645、95%で±1.96、99%で±2.58。これらは試験で頻出だから暗記必須だ。
信頼区間の幅は、信頼度を上げると広くなり、サンプルサイズを大きくすると狭くなる。精度と信頼度のトレードオフ関係を理解しよう。
計算ミスで多いのはとの混同。標準誤差の分母は必ずだ。焦らずに公式を確認してから計算に入ろう。
💡 試験のコツ: 公式の確認→値の代入→計算の順番で落ち着いて解こう!

Pristup svim dokumentima
Poboljšaj svoje ocene
Pridruži se milionima učenika
統計的推測の流れは:標本から母集団を推測、中心極限定理で、標準化でとなる。
信頼区間はで母平均の範囲を推定し、仮説検定は(差がない)を仮定して珍しいデータなら棄却する方法だ。
この分野は用語の意味と手順の理解が最重要。計算自体は複雑じゃないから、概念をしっかり押さえて練習すれば必ずできるようになる。統計は現代社会で超重要なスキルだから、しっかりマスターしよう。
💡 最終チェック: 用語の意味→手順の確認→計算練習の順番で完璧!
Naš AI Companion je AI alat fokusiran na učenike koji nudi više od samih odgovora. Napravljen na milionima Knowunity resursa, pruža relevantne informacije, personalizovane planove učenja, kvizove i sadržaj direktno u chatu, prilagođavajući se tvom individualnom putu učenja.
Možeš preuzeti aplikaciju sa Google Play Store-a i Apple App Store-a.
Tako je! Uživaj u besplatnom pristupu sadržaju za učenje, povezuj se sa drugim učenicima i dobijaj trenutnu pomoć – sve na dohvat ruke.
0
Pametni alati NEW
Pretvori ovu belešku u: ✓ 50+ pitanja za vežbu ✓ Interaktivne kartice ✓ Ceo probni ispit ✓ Osnove za eseje
App Store
Google Play
Aplikacija je super laka za korišćenje i odlično dizajnirana. Našao sam sve što mi je trebalo i dosta sam naučio iz prezentacija! Definitivno ću koristiti aplikaciju za školski zadatak! A naravno, pomaže i kao inspiracija.
Stefan S
iOS korisnik
Ova aplikacija je stvarno odlična. Tu je toliko beleški za učenje i pomoći [...]. Na primer, problem mi je francuski, a aplikacija ima toliko opcija za pomoć. Zahvaljujući ovoj aplikaciji, poboljšao sam francuski. Preporučio bih je svima.
Samantha Klich
Android korisnik
Vau, stvarno sam oduševljena. Probala sam aplikaciju jer sam je videla u reklamama mnogo puta i bila sam potpuno šokirana. Ova aplikacija je POMOĆ koju želiš za školu i pre svega, nudi toliko stvari, kao što su vežbe i sažeci, što mi je lično bilo VEOMA korisno.
Ana
iOS korisnik
Najbolja aplikacija na svetu! nema reči jer je previše dobra
Thomas R
iOS korisnik
Jednostavno neverovatno. Omogućava mi da ponavljam 10x bolje, ova aplikacija je definitivno 10/10. Toplo je preporučujem svima. Mogu da gledam i tražim beleške. Mogu da ih sačuvam u folder predmeta. Mogu da ponavljam kad god se vratim. Ako nisi probao ovu aplikaciju, stvarno propuštaš.
Basil
Android korisnik
Ova aplikacija me je učinila mnogo sigurnijim u pripremi za ispit, ne samo povećanjem samopouzdanja kroz funkcije koje ti omogućavaju da se povezuješ sa drugima i osetiš se manje usamljeno, već i kroz to što je sama aplikacija fokusirana na to da se osetiš bolje. Laka je za navigaciju, zabavna za korišćenje i korisna svima koji se muče na bilo koji način.
David K
iOS korisnik
Aplikacija je prosto odlična! Samo treba da ukucam temu u pretragu i odmah dobijem odgovor. Ne moram da gledam 10 YouTube videa da razumem nešto, tako da štedim vreme. Preporučujem!
Sudenaz Ocak
Android korisnik
U školi sam bio stvarno loš iz matematike, ali zahvaljujući ovoj aplikaciji, sada mi bolje ide. Toliko sam zahvalan što ste napravili ovu aplikaciju.
Greenlight Bonnie
Android korisnik
vrlo pouzdana aplikacija za pomoć i razvoj tvojih ideja iz matematike, engleskog i drugih povezanih tema u radu. molim te koristi ovu aplikaciju ako se mučiš u određenim oblastima, ova aplikacija je ključna za to. voleo bih da sam ranije napisao recenziju. i takođe je besplatna tako da ne brini zbog toga.
Rohan U
Android korisnik
Znam da mnoge aplikacije koriste lažne naloge za povećanje recenzija ali ova aplikacija zaslužuje sve. Prvobitno sam imao 4 na ispitima iz engleskog a ovaj put sam dobio ocenu 7. Nisam ni znao za ovu aplikaciju tri dana pre ispita i pomogla mi je MNOGO. Molim te stvarno mi veruj i koristi je jer sam siguran da ćeš i ti videti napredak.
Xander S
iOS korisnik
KVIZOVI I KARTICE SU TAKO KORISNI I OBOŽAVAM Knowunity AI. TAKOĐE JE BUKVALNO KAO CHATGPT ALI PAMETNIJI!! POMOGAO MI JE I SA PROBLEMIMA SA MASKAROM!! KAO I SA MOJIM PRAVIM PREDMETIMA! NARAVNO 😍😁😲🤑💗✨🎀😮
Elisha
iOS korisnik
Ova aplikacija je stvarno najbolja. Ponavljanje mi je tako dosadno ali ova aplikacija čini tako lakim da organizuješ sve i onda možeš pitati besplatni AI da te testira tako dobro i lako možeš otpremiti svoje stvari. toplo preporučujem kao neko ko sada polaže probne ispite
Paul T
iOS korisnik
Aplikacija je super laka za korišćenje i odlično dizajnirana. Našao sam sve što mi je trebalo i dosta sam naučio iz prezentacija! Definitivno ću koristiti aplikaciju za školski zadatak! A naravno, pomaže i kao inspiracija.
Stefan S
iOS korisnik
Ova aplikacija je stvarno odlična. Tu je toliko beleški za učenje i pomoći [...]. Na primer, problem mi je francuski, a aplikacija ima toliko opcija za pomoć. Zahvaljujući ovoj aplikaciji, poboljšao sam francuski. Preporučio bih je svima.
Samantha Klich
Android korisnik
Vau, stvarno sam oduševljena. Probala sam aplikaciju jer sam je videla u reklamama mnogo puta i bila sam potpuno šokirana. Ova aplikacija je POMOĆ koju želiš za školu i pre svega, nudi toliko stvari, kao što su vežbe i sažeci, što mi je lično bilo VEOMA korisno.
Ana
iOS korisnik
Najbolja aplikacija na svetu! nema reči jer je previše dobra
Thomas R
iOS korisnik
Jednostavno neverovatno. Omogućava mi da ponavljam 10x bolje, ova aplikacija je definitivno 10/10. Toplo je preporučujem svima. Mogu da gledam i tražim beleške. Mogu da ih sačuvam u folder predmeta. Mogu da ponavljam kad god se vratim. Ako nisi probao ovu aplikaciju, stvarno propuštaš.
Basil
Android korisnik
Ova aplikacija me je učinila mnogo sigurnijim u pripremi za ispit, ne samo povećanjem samopouzdanja kroz funkcije koje ti omogućavaju da se povezuješ sa drugima i osetiš se manje usamljeno, već i kroz to što je sama aplikacija fokusirana na to da se osetiš bolje. Laka je za navigaciju, zabavna za korišćenje i korisna svima koji se muče na bilo koji način.
David K
iOS korisnik
Aplikacija je prosto odlična! Samo treba da ukucam temu u pretragu i odmah dobijem odgovor. Ne moram da gledam 10 YouTube videa da razumem nešto, tako da štedim vreme. Preporučujem!
Sudenaz Ocak
Android korisnik
U školi sam bio stvarno loš iz matematike, ali zahvaljujući ovoj aplikaciji, sada mi bolje ide. Toliko sam zahvalan što ste napravili ovu aplikaciju.
Greenlight Bonnie
Android korisnik
vrlo pouzdana aplikacija za pomoć i razvoj tvojih ideja iz matematike, engleskog i drugih povezanih tema u radu. molim te koristi ovu aplikaciju ako se mučiš u određenim oblastima, ova aplikacija je ključna za to. voleo bih da sam ranije napisao recenziju. i takođe je besplatna tako da ne brini zbog toga.
Rohan U
Android korisnik
Znam da mnoge aplikacije koriste lažne naloge za povećanje recenzija ali ova aplikacija zaslužuje sve. Prvobitno sam imao 4 na ispitima iz engleskog a ovaj put sam dobio ocenu 7. Nisam ni znao za ovu aplikaciju tri dana pre ispita i pomogla mi je MNOGO. Molim te stvarno mi veruj i koristi je jer sam siguran da ćeš i ti videti napredak.
Xander S
iOS korisnik
KVIZOVI I KARTICE SU TAKO KORISNI I OBOŽAVAM Knowunity AI. TAKOĐE JE BUKVALNO KAO CHATGPT ALI PAMETNIJI!! POMOGAO MI JE I SA PROBLEMIMA SA MASKAROM!! KAO I SA MOJIM PRAVIM PREDMETIMA! NARAVNO 😍😁😲🤑💗✨🎀😮
Elisha
iOS korisnik
Ova aplikacija je stvarno najbolja. Ponavljanje mi je tako dosadno ali ova aplikacija čini tako lakim da organizuješ sve i onda možeš pitati besplatni AI da te testira tako dobro i lako možeš otpremiti svoje stvari. toplo preporučujem kao neko ko sada polaže probne ispite
Paul T
iOS korisnik